Business.com aims to help business owners make informed decisions to support and grow their companies. We research and recommend products and services suitable for various business types, investing thousands of hours each year in this process.
As a business, we need to generate revenue to sustain our content. We have financial relationships with some companies we cover, earning commissions when readers purchase from our partners or share information about their needs. These relationships do not dictate our advice and recommendations. Our editorial team independently evaluates and recommends products and services based on their research and expertise. Learn more about our process and partners here.
You might not think there's a positive correlation between sex and productivity, but there certainly can be.

While our personal and business lives may overlap, most of us are diligent about keeping them separate. However, what you do in your free time can significantly affect how you perform at work, including your productivity levels. This includes eating healthy, exercising and getting plenty of sleep. But did you know that your sex life can impact your productivity as well?
Research consistently demonstrates that sexual activity has measurable effects on workplace productivity through improved mood, reduced stress and better overall well-being. These benefits extend well beyond the bedroom, creating a cascade of positive effects that enhance professional performance and workplace satisfaction. Learn about the business benefits of having sex and how intimate relationships can influence workplace performance.
The connection between sexual activity and workplace productivity stems from several different mechanisms that affect both cognitive function and emotional well-being. Understanding these mechanisms helps explain why intimate relationships can serve as powerful drivers of professional success.
The act of sex releases hormones that reduce stress, improving mental and emotional stability. According to Lynn Brown Rosenberg, author of My Sexual Awakening at 70, “If you’ve had great sex the night before, the next day you’re going to feel more powerful, energized, balanced and wanted in a deeply personal way. Engaging in sexual intimacy can make us feel right with the world. We are less stressed and more able to be productive.”
Sex helps lower stress-related blood pressure in two ways:
Endorphins, released during physical activity (including sex), tend to boost mood and reduce pain perception. Oxytocin, the hormone responsible for what we know as love, not only helps bond you with your partner but also acts as a natural sedative to promote better sleep. Better sleep isn’t just good for you because it increases your productivity at work — it also strengthens the immune system and helps you live longer.

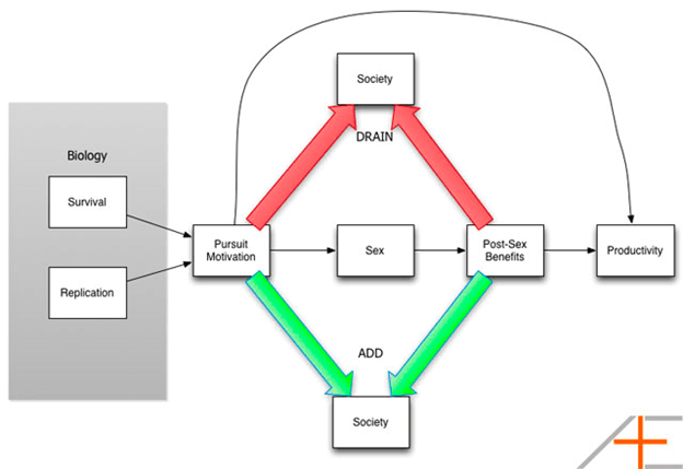
The Asian Efficiency Sex and Motivation Chart, shown above, illustrates how both biology and society are at play in sex:
These motivations and benefits can either boost or hurt our productivity, depending on how society views them. We receive mixed messages because there’s often a conflict between what our biology wants us to do and what society tells us we should do. The natural drive for sex intersects with social expectations, and this combination affects how productive we are in other areas of life.
>> Read Related Article: The Importance of Self-Care for Productivity in an Office Environment
A groundbreaking study published in the Journal of Management provides compelling evidence for the sex-productivity connection. Led by Keith Leavitt from Oregon State University (OSU), it represents one of the first rigorous examinations of how intimate relationships affect workplace performance. Researchers tracked 159 married adults with full-time jobs for two weeks, having them complete brief surveys multiple times daily. The key findings include:
As Leavitt said in an OSU interview, “We make jokes about people having a ‘spring in their step,’ but it turns out this is actually a real thing and we should pay attention to it.”
The stress-reducing benefits of sexual activity create optimal conditions for enhanced workplace focus and decision-making. According to the U.S. Surgeon General’s Framework for Workplace Mental Health & Well-Being, chronic stress leads to overactivation of the “fight or flight” response, negatively affecting the body with disrupted sleep patterns, increased muscle tension and impaired metabolic function. Sexual activity counteracts these stress responses; releasing oxytocin and endorphins during intimate activity provides natural stress relief that extends into the workplace. This physiological reset allows employees to approach work challenges with greater clarity and emotional regulation.
However, it’s important to note the opposite correlation — bringing work-related stress home from the office negatively affects employees’ sex lives. The Journal of Management study also found:
This finding suggests that maintaining healthy intimate relationships and low workplace stress are protective factors against burnout and disengagement.
Higher productivity isn’t the only advantage of a healthy sex life. Several other major benefits, like improved mental health, better sleep quality and fewer sick days, also positively affect employee performance, which, in turn, helps company performance.
Sexual activity serves as a powerful natural antidepressant through the release of multiple mood-enhancing hormones and neurotransmitters. Research published in the Journal of Affective Disorders in 2025 found that people who engage in sexual activity at least once per week have significantly lower odds of depression, with an optimal frequency of 1-2 times per week showing the greatest protective effects against depressive symptoms.
Regular sexual activity also helps people build psychological resilience by maintaining steady hormone levels and may improve their ability to adapt better after stressful events. This creates a foundation for long-term mental wellness beyond just immediate mood improvements.
Sex can also give you more energy by improving your sleep. The hormonal changes associated with sexual activity can induce drowsiness, making it easier to fall asleep. Being well-rested and having more energy makes you better equipped to face daily work demands. In fact, adequate sleep is so important to productivity that some employers even let employees nap on the job.
Sexually active people tend to get sick less often. Physical intimacy has been linked with better physical health outcomes: It can reduce blood pressure, the severity of chronic pain and the risk of a heart attack. Improved physical health translates to fewer sick days and lowers the chances of productivity loss caused by absenteeism.
>> Read Next: How to Reduce Sick Days by Encouraging a Healthy Workplace
While sex typically has a positive impact on productivity, too much of a good thing can have the opposite effect. Be cautious of these potential negative impacts of sex:
There is no clinically defined “normal level” of sex drive or frequency; it depends on the individual and their partner(s). However, a high libido can become a problem if it distracts you from your work or other aspects of your life. In some cases, sexual activity can be compulsive and sex can become the primary focus at the expense of everything else, including your mental health, employment, relationships and finances.
Though sex is generally linked with better health, irresponsible sex can lead to infections or diseases — resulting in sick time out of the office. Sexually transmitted diseases (STDs) can range in severity of symptoms, from asymptomatic or mild infections to serious negative health outcomes requiring chronic medical care. Safe sex practices and mitigation strategies reduce the risk of infection or disease after sexual activity.
Persistent sexual arousal can also interfere with your decision-making ability, a phenomenon colloquially called “sex brain.” Physiologically, sexual arousal and behaviors are linked to the limbic (primitive) system of the brain, which can override the higher-level thinking required to make decisions effectively.
The American Psychological Association’s 2023 “Work in America” survey found that nine out of 10 U.S. employees want their employer to value their emotional and psychological welfare and provide relevant support. While employers may not directly address sexual wellness, the underlying principle of supporting employee well-being creates environments where the positive effects of healthy intimate relationships can flourish.
Skye Schooley and Lucinda Watrous contributed to this article. Source interview was conducted for a previous version of this article.
